40,000+专家级AI提示词
企业全部门覆盖,AI协作效率和质量大幅提升X倍

不再是简单随意的AI指令,而是全球顶尖企业实战经验的数字化结晶。
覆盖 HR、财务、技术、销售等全域职能,一套AI指令通用于 DeepSeek、ChatGPT、Gemini、豆包、千问、灵光、Kimi。

100+ Marketing Mega-Prompts for ChatGPT, automating tasks like marketing strategy, content writing and more!

简单随意的提示词 vs. 专家级提示词

简单随意的提示词
不稳定
(Unstable)
不可靠
(Unreliable)
低质量输出
(Low-quality output)
反复沟通 耗时耗力
(Requires repeated communication and is time-consuming and labor-intensive)
专家级提示词
稳定
(Stable)
可靠
(Reliable)
高质量专业级输出
(High-quality, professional-grade output)
一气呵成 省时省力
(In one seamless flow, saving time and effort)

将“战略级业务任务”缩短至
分钟级(Minutes) , 而非数天 (Days)

+ 3 hrs  起草 JD、筛选简历与面试提纲
+ 5 hrs  处理财务报表、贴发票与核算
+ 4 hrs 撰写 PRD 文档、用户故事与竞品调研
+ 6 hrs 审核商业合同、合规条款与风险排查
+ 4 hrs  整理会议纪要、日报周报与 PPT 美化
+ 2 hrs  编写代码注释、Debug 与技术文档
∞ hrs 在无效的“头脑风暴”与战略纠结中内耗...
= 每周  40 小时的“低效勤奋”与  996  加班

40,000+条企业全职能
专家级AI提示词

20 大核心部门

融合 全球顶尖商业方法论
高阶AI提示词工程
(Advanced Prompt Engineering)

Prompt engineering techniques breakdown for mega-prompts created by God of Prompt team.

让复杂的战略级任务实现
全自动驾驶 (Autopilot) ✓

...以及更多来自 20 个部门的 40,000+ 条专家级AI指令...

如何使用本系统?

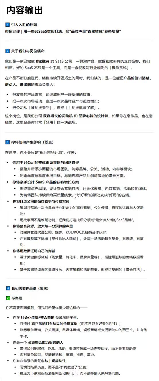
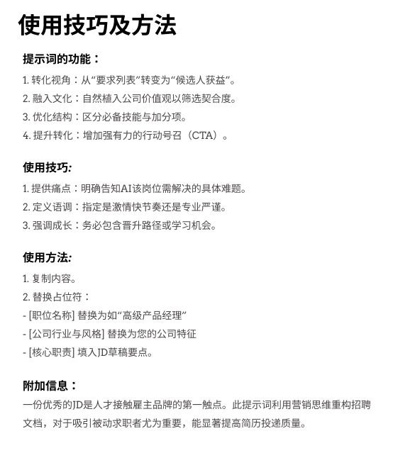
实战预览:HR 部门 10,000+ 专家级AI指令之一
准备好开启您的 AI 提示词库了吗?
Data in Transit
40,000+ 条专家级AI提示词
覆盖 HR、研发、财务、供应链 等 20 大核心职能,全方位赋能。
Data in Transit
20 个部门智能体架构
不仅是AI提示词,更是适配 DeepSeek/ChatGPT 的岗位 SOP 工作流。
Data in Transit
全平台模型持续适配
终身免费更新:同步适配 ChatGPT、Grok、DeepSeek、Gemini、千问、豆包等最新模型。
Data in Transit
中英双语 · 一键复制即用
无需下载繁琐文件,系统内全景目录浏览,一键复制AI指令,无缝衔接。
×